为什么压力会让血糖升高?Nature研究揪出“幕后推手”
在现代社会,压力早已成为每个人生活中的 “常客”——早高峰的通勤焦虑、职场的 KPI 压力、社交场合的紧张感,甚至对健康的担忧,这些无形的压力不仅会让我
在现代社会,压力早已成为每个人生活中的 “常客”——早高峰的通勤焦虑、职场的 KPI 压力、社交场合的紧张感,甚至对健康的担忧,这些无形的压力不仅会让我们情绪低落、失眠焦虑,还可能在不知不觉中 “偷袭” 身体的代谢系统。
近日,国际顶级期刊《Nature》发表了一篇题为 “Amygdala–liver signalling orchestrates glycaemic responses to stress” 的研究报告,来自美国西奈山 Icahn 医学院等机构的科学家们找到了一个关键线索:大脑里一个负责处理情绪的区域——内侧杏仁核(medial amygdala,MeA),竟然能通过一条 “神经专线” 连接肝脏,把压力直接转化为血糖升高,长期下来可能大大增加患 2 型糖尿病的风险。

2 型糖尿病早已不是 “老年病”,而是全球性的健康危机——目前全球约有 5 亿人受其困扰,不仅要长期控制饮食、注射药物,还可能面临心血管疾病、肾衰竭、视网膜病变等严重并发症。过去我们知道,长期压力大的人更容易得 2 型糖尿病,但始终没搞清楚 “压力” 这种看不见摸不着的东西,是怎么一步步打乱血糖的。之前的研究大多盯着下丘脑、脑干这些控制饥饿、消化的 “基础生理中枢”,但这次新研究打破了常规:它首次发现,杏仁核这个传统上和 “害怕、紧张” 等情绪挂钩的脑区,竟然是调节血糖的 “新玩家”。
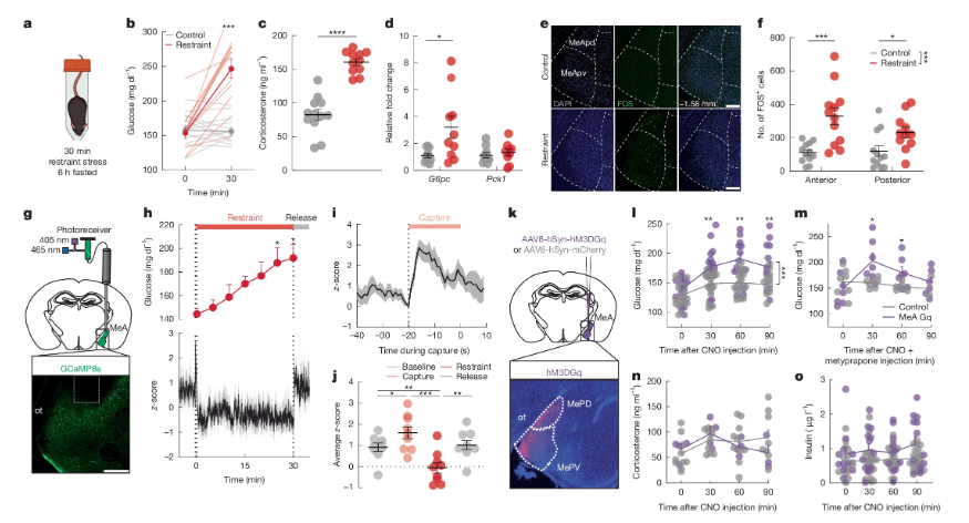
为了摸清杏仁核的作用,研究人员在小鼠身上做了一系列实验。
他们发现,不管是让小鼠处于 “社交压力”(比如闻到陌生雄性小鼠的气味)、“视觉压力”(比如被仿真蜘蛛追逐),还是 “物理压力”(比如短暂束缚),小鼠大脑里的内侧杏仁核神经元都会迅速 “活跃起来”——而且这种活跃发生在血糖升高之前。更关键的是,即使小鼠没有任何压力,只要用特殊方法(化学遗传学技术)人为激活内侧杏仁核的神经元,小鼠的血糖就会像遇到压力时一样升高;但奇怪的是,这些小鼠并没有表现出焦虑、恐惧等应激行为(比如在高架十字迷宫里不敢进开放臂)。这说明,内侧杏仁核的神经活动是 “精准打击” 血糖的,和情绪行为没关系。

MeA神经元的应激激活或能调节葡萄糖的水平
那么,杏仁核是怎么 “指挥” 肝脏升血糖的呢?
研究人员用病毒示踪技术(就像给神经通路装了 “荧光追踪器”)发现,内侧杏仁核并没有直接连接肝脏,而是通过一个 “中间站”——腹内侧下丘脑(ventromedial hypothalamus,VMH),形成了一条 “MeA→VMH→肝脏” 的多突触神经回路。更令人意外的是,这条回路的作用完全不依赖传统的 “应激激素”——比如肾上腺分泌的皮质酮、胰腺分泌的胰高血糖素,甚至肾上腺素。研究人员给小鼠注射了抑制皮质酮合成的药物(甲吡酮)后,激活内侧杏仁核依然能让血糖升高,这说明它走的是一条 “不依赖激素的快速通道”。
进一步实验显示,当小鼠遇到急性应激(比如 30 分钟的束缚)时,内侧杏仁核神经元的活动会增加约两倍,血糖水平也随之显著升高,部分小鼠的血糖甚至接近翻倍;而当研究人员激活 “MeA→VMH” 这条回路时,肝脏释放的葡萄糖量明显增加——通过丙酮酸耐受试验和同位素标记技术证实,这些葡萄糖不是来自肝脏储存的糖原,而是肝脏 “新合成” 的(也就是糖异生过程)。这意味着,压力来临时,杏仁核会通过这条回路 “命令” 肝脏紧急合成葡萄糖,为身体应对威胁提供能量,这是一种进化留下的 “生存本能”,但长期滥用就会出问题。

图:投射到VMH的MeA神经元调控血糖的下游通路,即 “MeA→VMH→交感神经→肝脏糖异生” 的多突触回路
研究中最贴近现实的发现是:反复压力会 “搞坏” 这条神经回路,再加上高脂饮食,会让血糖彻底失控!
当小鼠反复暴露于压力(比如每天多次遭遇 “领地入侵”)时,内侧杏仁核→VMH→肝脏的回路会逐渐变得 “麻木”——下次再遇到压力,杏仁核神经元不那么活跃了,血糖反应也变弱了。
但这种 “麻木” 不是好事,而是代谢紊乱的开始:研究人员通过特殊方法减少内侧杏仁核中投射到 VMH 的神经元后,这些小鼠在吃高脂饮食时,血糖水平比正常小鼠更高,糖耐量也更差,肝脏里调节血糖的受体(比如 α2A 肾上腺素受体减少、β2 肾上腺素受体增加)也出现异常,这些都是 2 型糖尿病的典型特征。简单说,长期压力让身体 “对压力脱敏”,但代谢系统却在悄悄 “崩溃”,再配上高油高糖的饮食,2 型糖尿病的风险自然就上去了。
这项研究不仅帮我们解开了 “压力致糖” 的谜团,还为防治 2 型糖尿病提供了新方向。过去医生可能会建议 “少吃多动”,但现在我们知道,调节压力、保护大脑里的这条 “代谢回路” 也很重要。
不过,研究还有很多待解的问题:比如内侧杏仁核里有不同类型的神经元(兴奋性的谷氨酸能神经元和抑制性的 GABA 能神经元),它们在这条回路里分别起什么作用?短期压力和长期压力对回路的影响有什么不同?如果通过冥想、正念等方式减轻压力,能不能修复已经受损的回路,从而降低糖尿病风险?
未来,随着对这条 “杏仁核 - 肝脏” 回路的研究越来越深入,或许我们能开发出更精准的治疗方法,比如通过调控特定神经元的活动,让压力不再 “连累” 血糖。但对普通人来说,现在就该意识到:管理压力不只是为了心情好,更是在保护自己的代谢健康,远离 2 型糖尿病的威胁。










